华为和江淮合作首款车是豪华MPV!
并且不是主流几十万的中高端市场,根据爆料,问界MPV售价档在100万。
余承东曾放话问界M7完全超越丰田埃尔法、雷克萨斯LM,现在百万级的问界MPV预备上市,难道又要把丰田埃尔法、雷克萨斯LM压着打?
华为出手,果然非同凡响。
华为江淮合作进军高端MPV市场
著名苹果爆料王、天风国际分析师郭明錤刚刚爆料,称华为和江淮汽车合作开发问界MPV,售价约为100万元。

并且问界MPV预计在2024年第二季度量产,销量目标为一年5万辆。
据郭明錤分析,百万级问界MPV目标是满足高阶用户需求,同时也将大大改善江淮汽车的营收和利润。

△郭明錤爆料原文
江淮和华为合作推出问界MPV,和之前曝光双方将以智选车模式进行合作的消息吻合了。
不过,双方并没有正式官宣合作关系。无论是上次爆料还是此次曝光,江淮汽车方面回应都是,不知道、不清楚。
但从公开消息来看,双方的合作早就有迹可循。
先是在今年1月,公众号肥西发布就曝光了华为终端和江淮汽车将在合肥市肥西县开展合作,共同开发新一代高端智能电动汽车平台。

从照片来看,该合作项目已经开始施工。
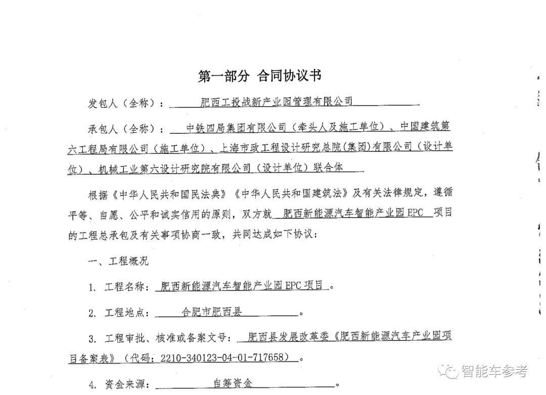
随后在2月,中建集团官方发布消息称,中建六局联合体中标安徽肥西新能源汽车智能产业园EPC项目,中标额约15.44亿元。

△图片来源于网络
中建集团表示,项目建成后将用于华为与江汽集团在合肥共同开发新一代高端智能电动汽车。
虽然消息发出后不知为何被删除了,但是根据合同《肥西新能源汽车智能产业园项目EPC》,双方合作的工厂确实正在建设。

工厂位于肥西县新港南区江淮新港工业园区内,用地面积约1120亩,规划建筑面积约51万平方米,其中包括42万平方米的生产车间,还有生产辅房和办公综合体。

并且根据江淮汽车发布的招标公告,江淮新港新能源汽车年产能为30万辆。

工厂计划竣工日期为2024年1月15日,这和问界MPV明年上市的消息也是一致的。

总结一下就是,江淮和华为首款合作车型为MPV,将在合肥肥西的新工厂进行投产,工厂年产能30万辆。明年工厂竣工后,问界MPV将开始量产交付。
由此可以基本确定,江淮汽车加入问界品牌生态,同时这也是华为首次进军MPV赛道。
华为问界首款MPV
众所周知,华为和车企合作的路线主要有两种,华为HI和华为智选车。
华为HI模式合作车型有北汽极狐阿尔法S先行版(Hi版),以及阿维塔11。
其中极狐阿尔法S先行版定位中大型纯电轿车,原价39.79万-42.99万,今年改款升级后直降10万,为32.98万,不过仍然属于中高端市场。

阿维塔11则属于中大型SUV,售价31.99万-60万,还是属于中高端市场。

而另一条路线,华为智选,目前还是和赛力斯合作的问界品牌,包括中型SUV问界M5,大型SUV问界M7,以及未上市的全尺寸SUV问界M9。

从售价来看,问界M5价格为24.98万-33.18万,问界M7的价格在28.98万-37.98万,也都属于中高端市场。

并且余承东也明确表示过,华为不会合作20万以下的车型,未来会聚焦在高端市场上。
如此看来,100万的问界MPV也就是华为冲击高端市场的首次尝试。
并且,华为已经通过和赛力斯的合作,已经树立起问界高端的品牌形象,同时还帮赛力斯顺利转型,留在了造车的牌桌上,证明华为既能帮助车企造好车,还能帮助车企卖好车。
再加上问界生态品牌的建立,就意味着华为想把和赛力斯合作中的经验,复用在其他车企上。
而江淮,就是华为选择的新的合作对象。
不过对于华为江淮首款合作MPV定价100万,网友们的看法褒贬不一。
有网友认为,华为品牌已经得到认可,这份品牌潜力用在高端商务车上没毛病。

还有网友已经帮余承东想好了标语:1000万内没对手!

但也有网友直接表示不看好,价格太贵了。

还有网友疑惑,整个百万级MPV市场有这么大的市场容量吗?

不过结合腾势D9月销过万,理想、小鹏等玩家也要推出MPV,现在又多了一个华为问界,距离MPV赛道卷起来很可能就剩时间问题。
你觉得呢?
文章来自于智能车参考公众号













沪公网安备31010702008139