- 26-04-16
全球电量最大插混电池“堡垒2.0”量产:蜂巢能源以工程化实力再塑行业新标杆
2026年4月,全球电量最大的80kWh(1/3C)插混电池“堡垒2.0”在蜂巢能源常州工厂正式量产下线,标志着“全球电量最大”已从参数发布走向规模化量产,实现行业从“参数领先”到“工程落地”的关键跃...

- 26-04-16
恩力动力安徽2GWh固态电池先进智造基地正式投产!
2026年4月16日9点38分,恩力动力安徽首个2GWh固态电池先进智造基地投产仪式在安徽滁州凤阳隆重举行,标志着恩力动力在固态电池产业化道路上迈出了坚实一步,为新能源产业升级与“新质生产力”发展注入...

- 26-04-16
引领汽车制造业迈向全面具身智能化!全球汽车零部件龙头延锋国际与银河通用签署战略合作
4 月 13 日,延锋国际与银河通用机器人正式达成战略合作。本次合作以智能制造与具身智能的深度融合为核心方向,聚焦工业场景规模化落地需求展开全方位协同。双方将以银河通用具身大模型“银河星脑”和数据基建...

- 26-04-16
特斯拉:上海工厂有能力生产人形机器人
生产纯电动汽车的特斯拉的上海工厂(4月14日、中国上海市) 特斯拉的中国区总裁称,进入机器人时代,上海超级工厂和其他工厂一样,承担非常重要的生产基地作用,有能力为机器人等产品做出重要贡献。特斯拉的中国...

- 26-04-16
时代星光与中科云遥签订战略合作协议,共建“低空智联网+战狼无人机”协同体系
4月14日,时代星光科技与中科云遥正式签署《战略合作协议》。双方将依托各自在无人机系统研发制造、空天地一体化AI指控系统以及低空智联网平台、北斗网格码等方面的核心技术优势,共建“低空智联网平台+战狼无...

- 26-04-16
孚能科技携手东欧电动公交龙头,共绘海外商用车电动化新蓝图
近日,孚能科技与东欧某领先的电动公交制造企业达成电动巴士项目合作,孚能科技将为其新一代电动巴士平台提供定制化电池系统开发服务。这一合作不仅展现了孚能科技在商用车领域积累的雄厚技术实力,更标志着其在国际...

- 26-04-16
亿纬锂能又获大订单!
据外媒“Power Peak Digest”报道,印度企业Godawari Power and Ispat Limited(GPIL) 宣布,其全资子公司Godawari新能源(GNEPL)与亿纬动力...

- 26-04-16
效率巅峰99.79%!浩思动力氮化镓增程发电机获中汽研认证

- 26-04-16
它石智航单轮融资4.55亿美金,加速具身大模型研发并吸纳顶尖人才
4月16日,它石智航完成4.55亿美金Pre-A轮融资,创下中国具身智能有史以来最高单轮融资纪录和最大Pre-A轮融资纪录。 随着本轮融资落地,它石智航仅用一年时间成功领跑具身智能行业第一梯队。 它石...

- 26-04-16
中航工业研制HH-200航空商用无人机成功首飞
4月15日9时50分,由中国航空工业集团自主研制的HH-200航空商用无人运输系统,在航空工业民机试飞中心渭南运营基地平稳降落,圆满完成首飞。飞机各系统工作正常,飞行姿态平稳,整体状态良好,顺利完成预...

- 26-04-16
深度解析行业首款双转子分布式轴向电驱
轴向磁通电机(AxialFluxMotor,AFM)是一种磁场沿轴向分布、基于电磁感应定律工作的电机。与传统径向磁通电机不同,轴向磁通电机的定子和转子呈盘状结构,气隙磁场方向与电机轴线平行。相比传统电...

- 26-04-16
【NE快讯】速腾聚创全固态数字化激光雷达E平台累计交付超30万台;特斯拉AI5芯片流片成功;延锋国际与银河通用机器人达成战略合作
01. 腾聚创全固态数字化激光雷达E平台累计交付超30万台 近日,速腾聚创宣布全固态数字化激光雷达E平台产品累计交付突破300,000台,刷新行业纪录。自开启量产交付以来,E平台以全球唯一可量产的断代...

- 26-04-16
马斯克:AI5芯片已完成流片!
马斯克在社交平台 X 发布消息,特斯拉人工智能芯片设计团队已成功完成 AI5 芯片流片(图1)。 此外,AI6、Dojo3 及其他多款前沿芯片也正处于研发阶段。 他还转发动态致谢 @TaiwanSem...

- 26-04-16
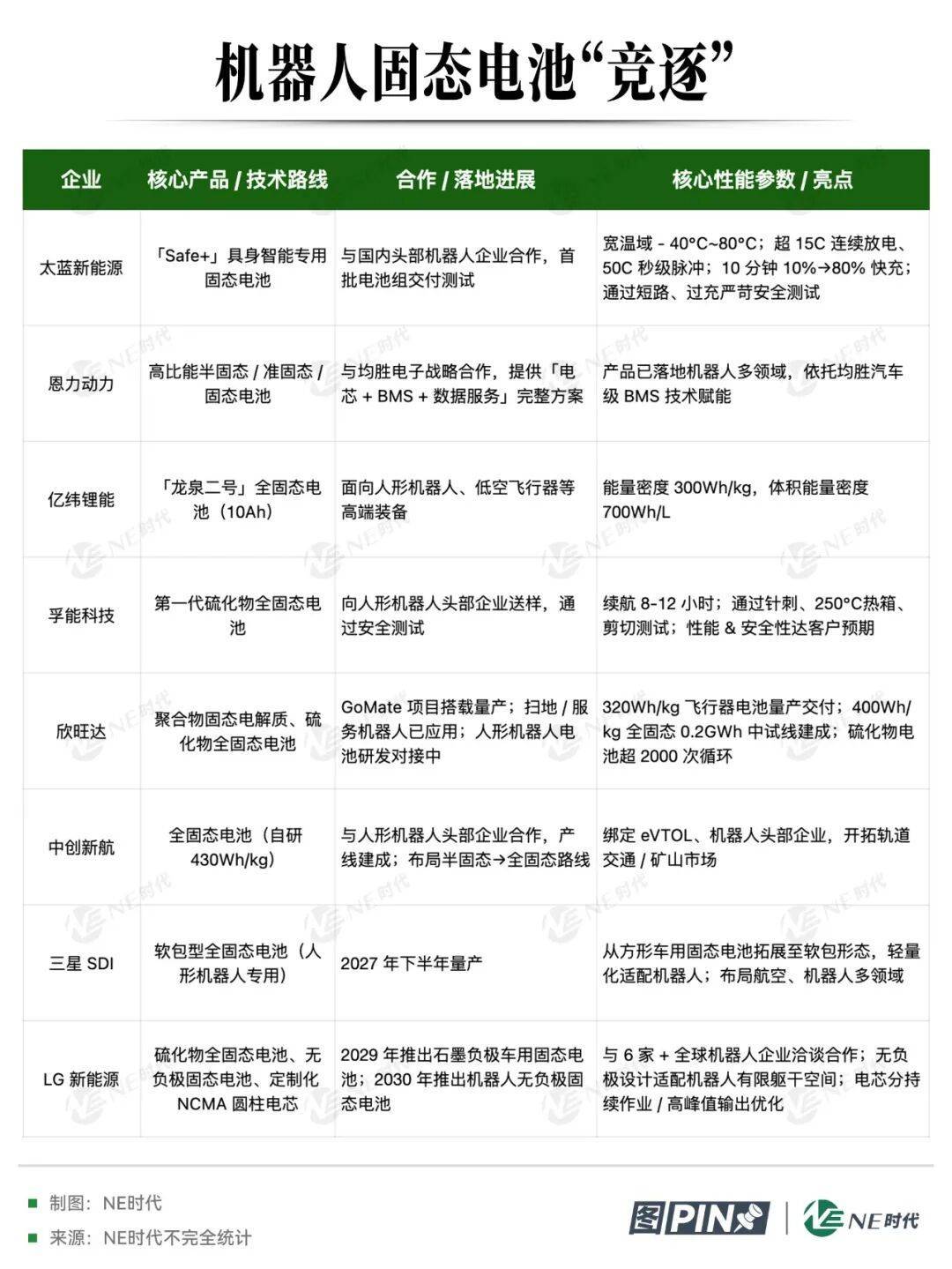
电池厂商“参与”具身智能,不只靠固态电池?
固态电池只是入口,电池厂商要夺具身智能主导权。 随着人形机器人赛道爆发,作为核心动力零部件的电池,成为行业竞争的关键。此前处于观望状态的电池企业,如今纷纷行动起来。 其中,固态电池作为适配人形机器人的...

- 26-04-15
总投资15亿!成都士兰汽车半导体封装(二期)厂房建设项目预计5月完工
4月9日,走进四川金堂经开区(成阿工业园区),成都士兰汽车半导体封装(二期)厂房建设项目施工现场内塔吊林立,工作人员一片忙碌,呈现出一幅热火朝天的建设场景。目前项目整体建设进度已过半,二期厂房内规划的...

- 26-04-15
重庆青山谐波关节模组首台样机成功研制
近日,重庆青山谐波关节模组首台样机成功研制,标志着公司在高精密传动领域自主研发迈出了关键一步。 重庆青山前瞻技术研究院团队从零起步,聚焦充电机器人客户整机研发需求,全力攻坚谐波关节模组研发任务,历时3...

- 26-04-15
智元机器人3C产线“上班”直播,大寰电动夹爪助力!
全球首个具身智能工业产线规模落地。 随着具身智能技术的快速发展,人形机器人逐渐走进真实工业场景,而其末端执行器的性能,直接决定了作业的精度与稳定性。 4月14日,智元机器人在龙旗科技南昌平板制造工厂开...

- 26-04-15
地平线星空,把舱驾一体的叙事逻辑拉回到智能化体验
舱驾一体已经不是新概念,自高通发布8775以来,舱驾一体已经实质性进入量产阶段。 去年10月,北汽阿尔法T5正式上市,成为全球首个搭载舱驾一体的量产车型。其芯片采用的是高通8775,辅助驾驶方案商来自...

- 26-04-15
【NE快讯】博世和高通共同推进战略性ADAS解决方案;太蓝新能源推出具身智能专用固态电池解决方案;上汽通用五菱与宁德时代达成战略合作
01. 博世和高通扩大合作共同推进战略性ADAS解决方案 近日,博世和高通技术公司宣布,双方将扩大战略合作伙伴关系,此前双方的合作主要集中在驾驶舱解决方案的车载计算机领域,此次将拓展至高级驾驶辅助系统...

- 26-04-14
电装成功开发出“电池温控模块”,搭载于量产重卡日野Profia ZFCV
近日,株式会社电装(以下简称“电装”)成功开发出“电池温控模块”,用于电动重卡*1动力电池的温度管理,并已搭载于现售的燃料电池重卡量产车型——日野Profia ZFCV。该产品通过对电动温度进行调节,有...

快讯

欢迎关注我们!
| 版权所有 : | 上海恩翌信息科技有限公司 |
| 联系人: | NE时代-小恩 |
| 联系电话: | 188-1775-0862 |
| 备案许可号: | 沪ICP备17041240号-4 |























沪公网安备31010702008139